On ausculte un par un les cinq foyers cardiaques aortique, pulmonaire, tricuspide, mitral, et foyer d’Erb, dans cet ordre. On utilisera de préférence la cloche pour écouter les sons graves des foyers mitral et tricuspidien et le diaphragme pour écouter les sons plus aigus des foyers aortiques, pulmonaires et d’Erb.
La localisation des foyers correspond aux régions où sont mieux entendus les bruits et souffles des valves cardiaques dont ils portent le nom. L’aorte après sa sortie du ventricule gauche s’enroule par la droite autour du tronc pulmonaire. Cette particularité anatomique explique l’emplacement droit du foyer aortique par rapport au pulmonaire.
| Figure 5 : Les 5 foyers d'auscultation | 
Le foyer aortique se trouve au niveau du 2e espace intercostal sur ligne para-sternale droite. Pour ce foyer, on peut demander au patient de se mettre en position assise et penché vers l’avant afin d’accentuer les souffles d’origine aortique. Le foyer pulmonaire est localisé au 2e espace intercostal sur ligne para-sternale gauche. Le foyer tricuspide se situe au 4e espace intercostal sur la ligne para-sternale gauche. Le foyer mitral se trouve au niveau du 5eespace intercostal sur ligne médio-claviculaire gauche, proche de l’apex. Pour ce foyer, on peut demander au patient de se mettre en décubitus latéral gauche afin d’entendre mieux les souffles d’origine mitrale. Le foyer d’Erb est situé au 3e espace intercostal gauche accolé au bord sternal. C’est le foyer le plus adapté pour une vue d’ensemble des bruits et souffles cardiaques.
| Figure 6 : Décubitus latéral gauche pour le foyer mitral & Figure 7 : Auscultation avec le stéthoscope d'un foyer | 
| Figure 8 : Position assise penché en avant pour le foyer tricuspidien & Figure 9 : Auscultation pouls carotidien | 
On recherche pour commencer la présence des bruits physiologiques afin de définir le cycle cardiaque. Cette étape permet dans un deuxième temps de localiser les bruits et souffles additionnels, possiblement pathologiques, dans le cycle et ainsi de les identifier. En cas d’interposition d’air ou de liquide entre le stéthoscope et le cœur, les bruits cardiaques seront assourdis.Le foyer aortique se trouve au niveau du 2e espace intercostal sur ligne para-sternale droite. Pour ce foyer, on peut demander au patient de se mettre en position assise et penché vers l’avant afin d’accentuer les souffles d’origine aortique. Le foyer pulmonaire est localisé au 2e espace intercostal sur ligne para-sternale gauche. Le foyer tricuspide se situe au 4e espace intercostal sur la ligne para-sternale gauche. Le foyer mitral se trouve au niveau du 5e espace intercostal sur ligne médio-claviculaire gauche, proche de l’apex. Pour ce foyer, on peut demander au patient de se mettre en décubitus latéral gauche afin d’entendre mieux les souffles d’origine mitrale. Le foyer d’Erb est situé au 3e espace intercostal gauche accolé au bord sternal. C’est le foyer le plus adapté pour une vue d’ensemble des bruits et souffles cardiaques.
On entend un premier claquement grave et sourd, synchrone à l’onde de pouls, puis un deuxième plus aigu et sec après un bref silence. Un silence plus long que le précédent suit le deuxième bruit avant un nouveau claquement. Ces bruits physiologiques sont respectivement B1, fermeture des valves atrioventriculaires, et B2, fermeture des valves semi-lunaires. Le temps entre B1 et B2 définit la systole, celui entre B2 et le B1 suivant définit la diastole, plus longue. B1 est mieux entendu à l’apex du cœur, B2 à sa base. Un dédoublement physiologique de B2 peut être entendu à l’inspiration profonde. À l’inspiration, le retour veineux est plus important, ce qui génère une augmentation de la précharge du ventricule droit. Il met plus de temps à se vider, par conséquent la fermeture de la valve pulmonaire sera retardée par rapport à la valve aortique.
| Figure 10 : Schéma du cycle cardiaque | 
Après avoir défini le cycle cardiaque on peut se concentrer sur les bruits additionnels, possiblement pathologiques, et les souffles. On entend un dédoublement des bruits physiologiques durant la systole. On définit selon sa proximité avec B1 et B2 son origine.
- On entend un dédoublement fixe de B2 aux deux temps respiratoires. On doit penser à une communication inter-atriale qui génère par un shunt gauche-droite une précharge ventriculaire droite plus importante. La hausse de la précharge retarde la vidange et la fermeture de la valve pulmonaire.
- On entend un dédoublement de B2 aux deux temps respiratoires, plus long à l’inspiration qu’à l’expiration. On pense à une hypertension pulmonaire, une valvulopathie pulmonaire. Le dédoublement inspiratoire et expiratoire est expliqué par une hausse de la postcharge ventriculaire droite. Cette augmentation retarde la vidange et la fermeture de la valve pulmonaire. Cet effet peut être majoré à l’inspiration par un retour veineux et une hausse de la précharge ventriculaire droite. On pense également à un bloc avec une contraction cardiaque droite retardée.
- On entend un dédoublement de B2 à l’expiration mais pas à l’inspiration. On doit penser à une valvulopathie aortique, une cardiomyopathie hypertrophique obstructive. Ils sont responsables d’une vidange prolongée du ventricule gauche avec délai de fermeture de la valve aortique. Ce délai de fermeture est masqué à l’inspiration par le retard physiologique concomitant de fermeture de la valve pulmonaire. On pense également à un bloc avec une contraction cardiaque gauche retardée.
On entend des bruits additionnels diastoliques. On pense à des bruits créés par le remplissage ventriculaire. On les définit selon leur position dans le cycle cardiaque.
- On entend un bruit sourd, proto-diastolique, qui suit de près le claquement B2, on pense à un bruit dit B3. Il s’explique par un ventricule se remplissant très rapidement. Pour décrire ce bruit, on parle de galop ventriculaire. Il peut être physiologique chez les individus de moins de 40 ans ou chez les femmes enceintes. On pense en présence d’un B3 à une cardiomyopathie dilatée, responsable d’un remplissage rapide.
- On entend un bruit sourd, télé-diastolique, qui précède de près le claquement B1, on pense à un bruit dit B4. Il s’explique par un remplissage d’un ventricule peu compliant. Pour décrire ce bruit, on parle de galop atrial en raison de la contraction atriale contre résistance. Il peut être physiologique chez les individus d’âge avancé. On pense en présence d’un B4 à une hypertrophie ventriculaire, par exemple sur une hypertension artérielle, une sténose aortique, etc.
On entend un bruit soufflé étalé sur la systole ou la diastole. Il s’agit d’un souffle. Ces bruits sont expliqués par une turbulence du flux sanguin. On identifie un souffle, on décrit :
- sa position dans le cycle cardiaque, diastolique ou systolique
- sa forme, définie par sa durée au sein de la diastole et de la systole.- On parle de souffle proto-, méso-, télé-, holo-, systolique ou diastolique suivant s’ils concernent respectivement le début, le milieu, la fin ou la totalité du temps. On le caractérise également selon sa configuration : uniforme, crescendo, decrescendo ou en diamant (crescendo-decrescendo)
 
- son irradiation
- sa localisation précordiale du maximum d’intensité
- son intensité sur une échelle de 1 à 6
- son accentuation par des manœuvres
- sa hauteur, aigu ou grave.- Par exemple dans le cas d’une communication inter-ventriculaire, un souffle grave nous indique un gradient de pression faible, alors qu’un souffle dans les aigus signale un gradient de pression élevé. Un gradient de pression élevé est synonyme d’une communication de petite taille.
 
- son timbre, râpeux, roulant, rude, soufflant, musical, etc.- très faible, difficilement audible, nécessite le silence dans la pièce et un observateur expérimenté
- faible mais s’entend dès qu’on pose le stéthoscope
- modéré, bruit assez fort mais nécessitant une auscultation au stéthoscope
- fort, un thrill (passage du sang générant un frémissement) palpable
- très fort avec thrill, entendu avec le stéthoscope situé à distance du thorax
- très fort avec thrill, audible sans stéthoscope
 
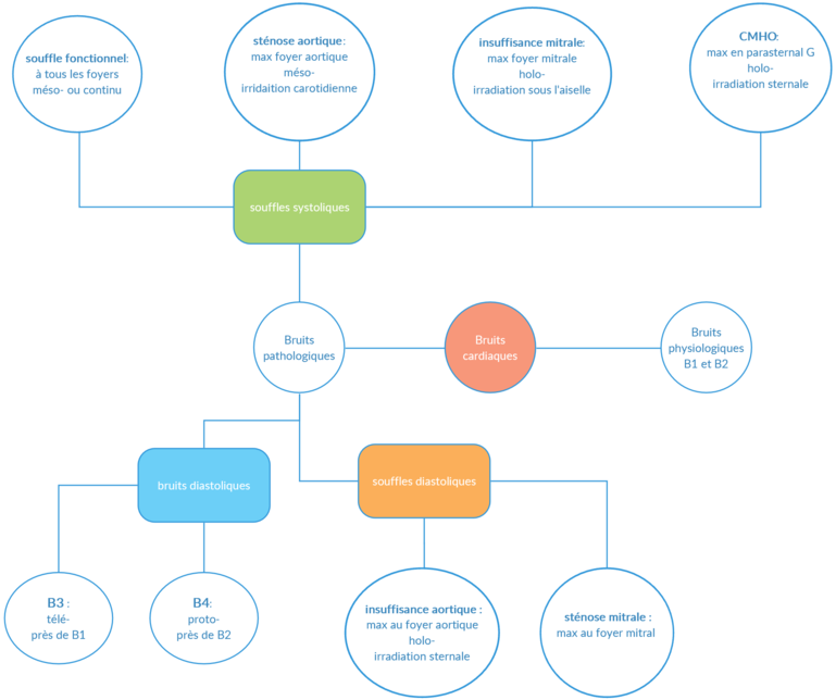
On rencontre le plus fréquemment les bruits suivants :
- On entend un souffle à tous les foyers d’une intensité variable inférieure à 3, mésosystolique ou continu sur les deux temps cardiaques, position-dépendant. On pense à un souffle fonctionnel que l’on retrouve chez les enfants, durant la grossesse, en cas d’anémie, de fièvre ou de sepsis.
- On entend un souffle maximum au foyer aortique irradiant dans le cou, mésosystolique en diamant, de timbre râpeux, rude. On pense à une sténose aortique. Pour mieux l’ausculter on peut mettre le patient assis, penché vers l’avant.
- On entend un souffle maximum au foyer mitral irradiant dans l’aisselle gauche, holosystolique decrescendo, de timbre dit soufflant, en jet de vapeur. On pense à une insuffisance mitrale. Pour mieux l’ausculter on peut coucher le patient en décubitus latéral.
- On entend un souffle maximum en parasternal gauche, holosystolique en diamant, irradiant le long du sternum, de timbre rude. On pense à une cardiomyopathie obstructive. On entend un souffle maximum au foyer aortique irradiant le long du sternum, holodiastolique decrescendo, de timbre soufflant. On pense à une insuffisance aortique.
- On entend un souffle maximum à l’apex, diastolique decrescendo. On pense à une sténose mitrale, rare.
| Figure 11 : Sémiologies des bruits cardiaques | 
| Figure 12 : Phonocardiogramme | 
On peut renforcer une suspicion par des manœuvres permettant de distinguer les souffles, par catégories.
- Les inspirations augmentent les souffles du cœur droit à cause de l’augmentation du retour veineux.
- La manœuvre de Valsalva diminue les souffles à l’exception de la cardiomyopathie hypertrophique obstructive et de l’insuffisance mitrale.
- La position accroupie augmente les souffles à l’exception de la cardiomyopathie hypertrophique obstructive.
- Les dérivés nitrés provoquent une vasodilatation. Ils augmentent les souffles des sténoses et diminuent ceux des insuffisances. La manœuvre du handgrip, serrer le point jusqu’à ressentir une fatigue, a un effet inverse.
On entend à l’auscultation un bruit superficiel rugueux et intense, mésosystolique, mésodiastolique ou aux deux temps, réalisant un va-et-vient. On pense au frottement péricardique synonyme de péricardite.












