On demande au patient de respirer un peu plus fort avec la bouche ouverte afin de faciliter l’auscultation. L’auscultation se fait systématiquement sur un cycle complet comprenant inspiration et expiration. L’inspiration a une durée plus importante que l’expiration en situation physiologique. On décrit deux types de bruits, ceux respiratoires obligés et ceux surajoutés, adventitiels.
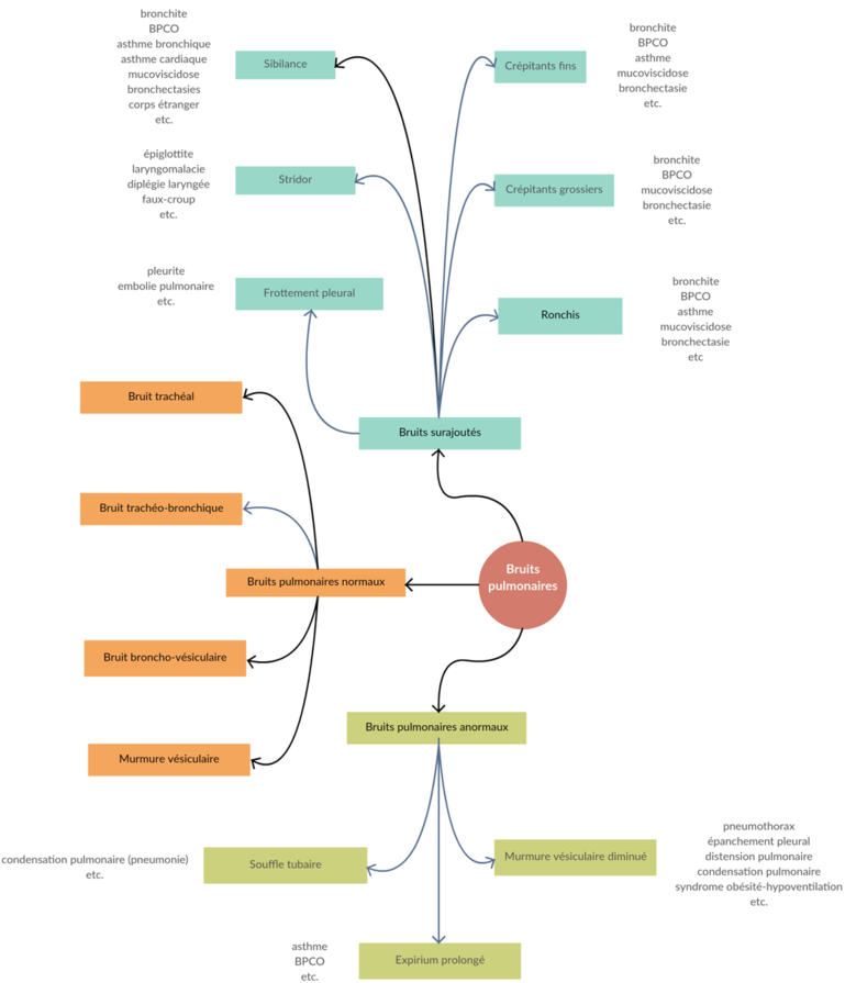
On ausculte d’abord la trachée en posant la cloche du stéthoscope sous le larynx. On entend un bruit aigu rauque et intense perçu de façon égale tant à l’inspiration qu’à l’expiration. Il s’agit du bruit trachéal, physiologique.
On ausculte les bronches proximales en posant la membrane du stéthoscope sur le manubrium du sternum. On entend un bruit similaire au bruit trachéal, moins aigu et intense. Il s’agit du bruit trachéobronchique, physiologique. Il est plus long en phase expiratoire qu’inspiratoire.
On ausculte au niveau des premières divisions des bronches en posant la membrane sur le premier et deuxième espace intercostal. On entend un bruit similaire au bruit trachéobronchique, moins aigu et intense. Il s’agit du bruit bronchovésiculaire, physiologique. Les bruits inspiratoires et expiratoires sont égaux.
On ausculte ensuite les plages pulmonaires (parenchyme) avec la membrane du stéthoscope en comparant le côté droit et gauche à chaque niveau. On effectue une auscultation des quatre niveaux antérieurs, deux latéraux et cinq postérieurs, afin de couvrir toutes les aires pulmonaires.
Figure 10 : Ausculation antérieure |
Figure 11 : Auscultation postérieure et latérale |
- On entend un bruit grave et doux. Il s’agit du murmure vésiculaire, physiologique, qui correspond au passage d’air dans les voies aériennes lobaires et segmentaires. Il est plus long en phase inspiratoire (2/3) qu’expiratoire (1/3). On identifie un expirium prolongé, on pense à un syndrome obstructif.
Son intensité peut être diminuée voire absente secondairement à un pneumothorax, un épanchement pleural, une distension pulmonaire, une condensation pulmonaire ou un syndrome obésité-hypoventilation. Une disparition des bruits est de mauvais pronostic.
- On entend un bruit similaire à celui trachéal aux plages pulmonaires. Il s’agit d’une modification du murmure vésiculaire, on parle de souffle tubaire. On pense à une condensation pulmonaire.
Comme mentionné précédemment, on peut rencontrer d’autres bruits que l’on qualifie de surajoutés.
- On entend des crépitations fines à l’inspiration que l’on peut apparenter au son du velcro ou de pas dans la neige. Il s’agit de râles crépitants fins provoqués par l’ouverture des bronchioles remplies d’exsudat ou de transsudat. Ils sont présents davantage en périphérie. On pense à une pneumonie, une fibrose, un œdème pulmonaire, etc. Les principales causes d’œdème sont la pneumonie, l’aspiration de liquide, la contusion pulmonaire, un état de choc, un sepsis, etc. Mais il existe aussi d’autres causes extra-thoraciques telles que l’insuffisance cardiaque, certaines causes neurogènes, etc.
- On entend des crépitations grossières à l’inspiration que l’on peut apparenter au son de bulles dans l’eau. Il s’agit de râles crépitants grossiers provoqués par le déplacement de sécrétions dans l’arbre bronchique. Ils sont présents davantage au centre du thorax. On pense à la bronchite, la BPCO, la mucoviscidose, des bronchectasies, etc.
Une disparition de râles à la toux traduit soit des râles crépitants grossiers soit des râles crépitants fins d’ouverture, physiologiques.
- On entend un ronflement grave aux deux temps respiratoires. Il s’agit de ronchis qui évoquent des sécrétions dans les bronches. On pense à une bronchite, une BPCO, de l’asthme, une mucoviscidose, bronchectasies, etc.
- On entend un sifflement au temps expiratoire, souvent associé à un temps expiratoire prolongé. Il s’agit de sibilances qui évoquent une obstruction des voies aériennes inférieures. On pense à une bronchite, une BPCO, de l’asthme bronchique et cardiaque, une mucoviscidose, bronchectasies, un corps étranger, etc. Les bronchectasies sont la plupart du temps post-infectieuses ou idiopathiques.
On entend un sifflement au temps inspiratoire. Il s’agit d’un stridor qui évoque une obstruction des voies aériennes supérieures. Un stridor isolé est synonyme d’une atteinte laryngée, s’il est présent aux deux temps respiratoires on pense à une atteinte sous-glottique et trachéale. Les atteintes laryngées sont principalement l’épiglottite, la laryngomalacie, la diplégie laryngée, le faux-croup, etc. Pour les atteintes trachéales on pense à un corps étranger, une sténose trachéale, etc.
- On entend un frottement durant tout le cycle respiratoire que l’on peut apparenter au crissement de chaussures sur le sol. Il s’agit d’un frottement pleural qui traduit une pleurite, une embolie pulmonaire, etc.
Figure 12 : Tableau bruits pulmonaires |
Figure 13 : Sémiologie bruits pulmonaires |








